Video Overview
- 
   
   - 
                     Welcome. You would have completed your model to this stage, thus far. 
- 
                     We will now insert the axle holes and support structures around them. 
 
- 
                     
- 
   
   - 
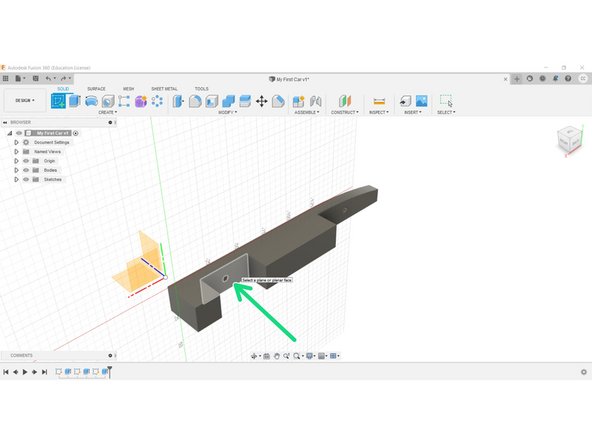
                     Create a New Sketch on the shown planar face in the rear wheel housing recess. 
- 
                     Select the Circle tool and Centre circle diameter from the Sketch menu. 
- 
                     Place a 6mm circle on the planar face/surface, as close to the centre as you can. 
 
- 
                     
- 
   
   - 
                     Select Sketch Dimension and position your circle centre 11.5mm from the top of your model (Y-axis), and 20.5 from one side. 
- 
                     This will position your axle hole centrally within the space. 
- 
                     These types of dimensions are called constraints, and they keep your geometry in place in case of accidental moving later on. 
 
- 
                     
- 
   
   - 
                     Repeat the process positioning the front axle at X167mm, Y10.5mm from the origin. 
- 
                     The axle hole is again 6mm in diameter. 
 
- 
                     
- 
   
   - 
                     Select the Extrude tool. 
- 
                     Select both circles using the Shift key. 
- 
                     Cut to a depth of -10mm. 
 
- 
                     
- 
   
   - 
                     Create a new sketch on the inner planar face of the wheel well recess. 
- 
                     Select the Centre Rectangle from the Create tab dropdown. 
- 
                     This is a special rectangle that is located around a centre point, such as the centre of the axle hole. 
 
- 
                     
- 
   
   - 
                     Create a Centre Rectangle at the centre of the axle hole. 
- 
                     The rectangle should be 14mm in width, and 12mm in height. 
 
- 
                     
- 
   
   - 
                     Use the Dimension tool to identify the second axle hole. 
- 
                     Place an identical Centre Rectangle over the front axle hole. 
- 
                     Click Finish Sketch 
 
- 
                     
- 
   
   - 
                     Extrude the axle supports outwards 2mm from the body. 
- 
                     Ensure the Extrude type is 'Join', and that the rectangles are 'joining' to the body, not 'cutting'. 
 
- 
                     
- 
   
   - 
                     Congratulations, you have completed this stage. 
 
- 
                     
